設置公司治理主管
本公司於113年3月29日董事會通過設置公司治理主管,並通過委任總管理處柯佩君處長擔任其職務,柯處長具備會計主管資格,符合「上市/櫃公司董事會設置及行使職權應遵循事項要點」公司治理主管適格條件。
公司治理主管職權範圍
主要職權包括依法辦理董事會、功能性委員會及股東會之會議相關事宜、製作董事會、功能性委員會議事錄及股東會議事錄、協助董事就任及持續進修、提供董事執行業務所需之資料及協助董事遵循法令等,保障股東權益並強化董事會職能。
業務執行重點
1. 依法辦理董事會、功能性委員會及股東會之會議相關事宜:
(1) 擬訂董事會、功能性委員會議程,
並於開會前7日通知董事或委員及提供相關會議資料。議案若涉及利益迴避均於事前提醒。
(2) 辦理股東會日期事前登記、法定期限內製作開會通知、議事手冊、年報、議事錄及辦理公告等相關事務。
2. 製作董事會及股東會議事錄:
董事會、功能性委員會及股東會後20天內完成議事錄製作。
3. 協助董事持續進修:
依公司產業特性及董事經歷背景安排課程,協助董事完成年度進修課程。
4. 提供董事執行業務所需資料:
(1) 協助董事遵循法令,提供新當選之董事有關內部人及董事之法規宣導手冊。
(2) 提供董事或委員所需之公司資訊,維持董事或委員和各主管溝通及交流之順暢,
並協助安排獨立董事與內部稽核主管、簽證會計師、或內部其他單位之溝通會議,以利獨立董事執行業務。
(3) 配合公司經營領域及公司治理相關之最新法令,修正公司治理相關之內部規章,並提報董事會決議。
獨立董事與內部稽核主管、會計師之單獨溝通情形

本公司112年4月10董事會已訂定「誠信經營守則」,並於112年6月30日股東會報告。
第一條 訂定目的及適用範圍
一、為協助本公司建立誠信經營之企業文化及健全發展,提供其建立良好商業運作之參考架構,特訂定本守則。
二、本守則適用範圍及於本公司之子公司、直接或間接捐助基金累計超過百分之五十之財團法人及其他具有實質控制能力之機構或法人等集團企業與組織(以下簡稱集團企業與組織)。
第二條 禁止不誠信行為
一、本公司之董事、經理人、受僱人、受任人或具有實質控制能力者(以下簡稱實質控制者),於從事商業行為之過程中,不得直接或間接提供、承諾、要求或收受任何不正當利益,
或做出其他違反誠信、不法或違背受託義務等不誠信行為,以求獲得或維持利益(以下簡稱不誠信行為)。
二、前項行為之對象,包括公職人員、參政候選人、政黨或黨職人員,以及任何公、民營企業或機構及其董事(理事)、監察人(監事)、經理人、受僱人、實質控制者或其他利害關係人。
第三條 利益之態樣
本守則所稱利益,其利益係指任何有價值之事物,包括任何形式或名義之金錢、餽贈、佣金、職位、服務、優待、回扣等。但屬正常社交禮俗,且係偶發而無影響特定權利義務之虞時,不在此限。
第四條 法令遵循
本公司應遵守公司法、證券交易法、商業會計法、政治獻金法、貪污治罪條例、政府採購法、公職人員利益衝突迴避法、上市上櫃相關規章或其他商業行為有關法令,以作為落實誠信經營之基本前提。
第五條 政策
本公司應出於廉潔、透明及負責之經營理念,制定以誠信為基礎之政策,經董事會通過,並建立良好之公司治理與風險控管機制,以創造永續發展之經營環境。
第六條 防範方案
一、本公司制訂之誠信經營政策,應清楚且詳盡地訂定具體誠信經營之作法及防範不誠信行為方案(以下簡稱防範方案),包含作業程序、行為指南及教育訓練等。
二、本公司訂定防範方案,應符合公司及其集團企業與組織營運所在地之相關法令。
三、本公司於訂定防範方案過程中,宜與員工、工會、重要商業往來交易對象或其他利害關係人溝通。
第七條 防範方案之範圍
一、本公司應建立不誠信行為風險之評估機制,定期分析及評估營業範圍內具較高不誠信行為風險之營業活動,據以訂定防範方案並定期檢討防範方案之妥適性與有效性。
二、本公司宜參酌國內外通用之標準或指引訂定防範方案,至少應涵蓋下列行為之防範措施:
(一)行賄及收賄。
(二)提供非法政治獻金。
(三)不當慈善捐贈或贊助。
(四)提供或接受不合理禮物、款待或其他不正當利益。
(五)侵害營業秘密、商標權、專利權、著作權及其他智慧財產權。
(六)從事不公平競爭之行為。
(七)產品及服務於研發、採購、製造、提供或銷售時直接或間接損害消費者或其他利害關係人之權益、健康與安全。
第八條 承諾與執行
一、本公司應要求董事與高階管理階層出具遵循誠信經營政策之聲明,並於僱用條件要求受僱人遵守誠信經營政策。
二、本公司及其集團企業與組織應於其規章、對外文件及公司網站中明示誠信經營之政策,以及董事會與高階管理階層積極落實誠信經營政策之承諾,並於內部管理及商業活動中確實執行。
三、本公司針對第一、二項誠信經營政策、聲明、承諾及執行,應製作文件化資訊並妥善保存。
第九條 誠信經營商業活動
一、本公司應本於誠信經營原則,以公平與透明之方式進行商業活動。
二、本公司於商業往來之前,應考量其代理商、供應商、客戶或其他商業往來交易對象之合法性及是否涉有不誠信行為,避免與涉有不誠信行為者進行交易。
三、本公司與其代理商、供應商、客戶或其他商業往來交易對象簽訂之契約,其內容應包含遵守誠信經營政策及交易相對人如涉有不誠信行為時,得隨時終止或解除契約之條款。
第十條 禁止行賄及收賄
本公司及其董事、經理人、受僱人、受任人與實質控制者,於執行業務時,不得直接或間接向客戶、代理商、承包商、供應商、公職人員或其他利害關係人提供、承諾、要求或收受任何形式之不正當利益。
第十一條 禁止提供非法政治獻金
本公司及其董事、經理人、受僱人、受任人與實質控制者,對政黨或參與政治活動之組織或個人直接或間接提供捐獻,應符合政治獻金法及公司內部相關作業程序,不得藉以謀取商業利益或交易優勢。
第十二條 禁止不當慈善捐贈或贊助
本公司及其董事、經理人、受僱人、受任人與實質控制者,對於慈善捐贈或贊助,應符合相關法令及內部作業程序,不得為變相行賄。
第十三條 禁止不合理禮物、款待或其他不正當利益
本公司及其董事、經理人、受僱人、受任人與實質控制者,不得直接或間接提供或接受任何不合理禮物、款待或其他不正當利益,藉以建立商業關係或影響商業交易行為。
第十四條 禁止侵害智慧財產權
本公司及其董事、經理人、受僱人、受任人與實質控制者,應遵守智慧財產相關法規、公司內部作業程序及契約規定;未經智慧財產權所有人同意,不得使用、洩漏、處分、燬損或有其他侵害智慧財產權之行為。
第十五條 禁止從事不公平競爭之行為
本公司應依相關競爭法規從事營業活動,不得固定價格、操縱投標、限制產量與配額,或以分配顧客、供應商、營運區域或商業種類等方式,分享或分割市場。
第十六條 防範產品或服務損害利害關係人
一、本公司及其董事、經理人、受僱人、受任人與實質控制者,於產品與服務之研發、採購、製造、提供或銷售過程,應遵循相關法規與國際準則,確保產品及服務之資訊透明性及安全性,
制定且公開其消費者或其他利害關係人權益保護政策,並落實於營運活動,以防止產品或服務直接或間接損害消費者或其他利害關係人之權益、健康與安全。
二、有事實足認其商品、服務有危害消費者或其他利害關係人安全與健康之虞時,原則上應即回收該批產品或停止其服務。
第十七條 組織與責任
一、本公司之董事、經理人、受僱人、受任人及實質控制者應盡善良管理人之注意義務,督促公司防止不誠信行為,並隨時檢討其實施成效及持續改進,確保誠信經營政策之落實。
二、本公司為健全誠信經營之管理,應設置隸屬於董事會之專責單位,配置充足之資源及適任之人員,負責誠信經營政策與防範方案之制定及監督執行,主要掌理下列事項,定期(至少一年一次)向董事會報告:
(一)協助將誠信與道德價值融入公司經營策略,並配合法令制度訂定確保誠信經營之相關防弊措施。
(二)定期分析及評估營業範圍內不誠信行為風險,並據以訂定防範不誠信行為方案,及於各方案內訂定工作業務相關標準作業程序及行為指南。
(三)規劃內部組織、編制與職掌,對營業範圍內較高不誠信行為風險之營業活動,安置相互監督制衡機制。
(四)誠信政策宣導訓練之推動及協調。
(五)規劃檢舉制度,確保執行之有效性。
(六)協助董事會及管理階層查核及評估落實誠信經營所建立之防範措施是否有效運作,並定期就相關業務流程進行評估遵循情形,作成報告。
第十八條 業務執行之法令遵循
本公司之董事、經理人、受僱人、受任人與實質控制者於執行業務時,應遵守法令規定及防範方案。
第十九條 利益迴避
一、本公司應制定防止利益衝突之政策,據以鑑別、監督並管理利益衝突所可能導致不誠信行為之風險,並提供適當管道供董事、經理人及其他出席或列席董事會之利害關係人主動說明其與公司有無潛在之利益衝突。
二、本公司董事、經理人及其他出席或列席董事會之利害關係人對董事會所列議案,與其自身或其代表之法人有利害關係者,應於當次董事會說明其利害關係之重要內容,如有害於公司利益之虞時,
不得加入討論及表決,且討論及表決時應予迴避,並不得代理其他董事行使其表決權。董事間亦應自律,不得不當相互支援。
三、本公司董事、經理人、受僱人、受任人與實質控制者不得藉其在公司擔任之職位或影響力,使其自身、配偶、父母、子女或任何他人獲得不正當利益。
第二十條 會計與內部控制
一、本公司應就具較高不誠信行為風險之營業活動,建立有效之會計制度及內部控制制度,不得有外帳或保留秘密帳戶,並應隨時檢討,俾確保該制度之設計及執行持續有效。
二、本公司內部稽核單位應依不誠信行為風險之評估結果,擬訂相關稽核計畫,內容包括稽核對象、範圍、項目、頻率等,並據以查核防範方案遵循情形,且得委任會計師執行查核,必要時,得委請專業人士協助。
三、前項查核結果應通報高階管理階層及誠信經營專責單位,並作成稽核報告提報董事會。
第二十一條 作業程序及行為指南
本公司應依第六條規定訂定作業程序及行為指南,具體規範董事、經理人、受僱人及實質控制者執行業務應注意事項,其內容至少應涵蓋下列事項:
(一)提供或接受不正當利益之認定標準。
(二)提供合法政治獻金之處理程序。
(三)提供正當慈善捐贈或贊助之處理程序及金額標準。
(四)避免與職務相關利益衝突之規定,及其申報與處理程序。
(五)對業務上獲得之機密及商業敏感資料之保密規定。
(六)對涉有不誠信行為之供應商、客戶及業務往來交易對象之規範及處理程序。
(七)發現違反企業誠信經營守則之處理程序。
(八)對違反者採取之紀律處分。
第二十二條 教育訓練及考核
一、本公司之董事長、總經理或高階管理階層應定期向董事、受僱人及受任人傳達誠信之重要性。
二、本公司應定期對董事、經理人、受僱人、受任人及實質控制者舉辦教育訓練與宣導,並邀請與公司從事商業行為之相對人參與,使其充分瞭解公司誠信經營之決心、政策、防範方案及違反不誠信行為之後果。
三、本公司應將誠信經營政策與員工績效考核及人力資源政策結合,設立明確有效之獎懲制度。
第二十三條 檢舉制度
本公司應訂定具體檢舉制度,並應確實執行,其內容至少應涵蓋下列事項:
(一)建立並公告內部獨立檢舉信箱、專線或委託其他外部獨立機構提供檢舉信箱、專線,供公司內部及外部人員使用。
(二)指派檢舉受理專責人員或單位,檢舉情事涉及董事或高階管理階層,應呈報至獨立董事,並訂定檢舉事項之類別及其所屬之調查標準作業程序。
(三)訂定檢舉案件調查完成後,依照情節輕重所應採取之後續措施,必要時應向主管機關報告或移送司法機關偵辦。
(四)檢舉案件受理、調查過程、調查結果及相關文件製作之紀錄與保存。
(五)檢舉人身分及檢舉內容之保密,並允許匿名檢舉。
(六)保護檢舉人不因檢舉情事而遭不當處置之措施。
(七)檢舉人獎勵措施。
本公司受理檢舉專責人員或單位,如經調查發現重大違規情事或公司有受重大損害之虞時,應立即作成報告,以書面通知獨立董事。
第二十四條 懲戒與申訴制度
本公司應明訂及公布違反誠信經營規定之懲戒與申訴制度,並即時於公司內部網站揭露違反人員之職稱、姓名、違反日期、違反內容及處理情形等資訊。
第二十五條 資訊揭露
本公司應建立推動誠信經營之量化數據,持續分析評估誠信政策推動成效,於公司網站、年報及公開說明書揭露其誠信經營採行措施、履行情形及前揭量化數據與推動成效,並於公開資訊觀測站揭露誠信經營守則之內容。
第二十六條 誠信經營政策與措施之檢討修正
本公司應隨時注意國內外誠信經營相關規範之發展,並鼓勵董事、經理人及受僱人提出建議,據以檢討改進公司訂定之誠信經營政策及推動之措施,以提昇公司誠信經營之落實成效。
第二十七條 實施
一、本守則經董事會通過後實施,並提股東會報告,修正時亦同。
二、本公司依前項規定將誠信經營守則提報董事會討論時,應充分考量各獨立董事之意見,並將其反對或保留之意見,於董事會議事錄載明;如獨立董事不能親自出席董事會表達反對或保留意見者,
除有正當理由外,應事先出具書面意見,並載明於董事會議事錄。
三、本守則訂立於中華民國112年4月10日。
本公司112年4月10日董事會訂定「誠信經營作業程序及行為指南」,並於112年6月30日股東會報告。
本公司114年1月08日董事會修定「誠信經營作業程序及行為指南」,並於114年6月30日股東會報告。
第一條 訂定目的及適用範圍
一、本公司基於公平、誠實、守信、透明原則從事商業活動,為落實誠信經營政策,並積極防範不誠信行為,依「上市上櫃公司誠信經營守則」及本公司及集團企業與組織之營運所在地相關法令,訂定本作業程序及行為指南,具體規範本公司人員於執行業務時應注意之事項。
二、本作業程序及行為指南適用範圍及於本公司之子公司、直接或間接捐助基金累計超過百分之五十之財團法人及其他具有實質控制能力之機構或法人等集團企業與組織。
第二條 適用對象
一、本作業程序及行為指南所稱本公司人員,係指本公司及集團企業與組織董事、監察人、經理人、受僱人、受任人及具有實質控制能力之人。
二、本公司人員藉由第三人提供、承諾、要求或收受任何不正當利益,推定為本公司人員所為。
第三條 不誠信行為
一、本作業程序及行為指南所稱不誠信行為,係指本公司人員於執行業務過程,為獲得或維持利益,直接或間接提供、收受、承諾或要求任何不正當利益,或從事其他違反誠信、不法或違背受託義務之行為。
二、前項行為之對象,包括公職人員、參政候選人、政黨或黨職人員,以及任何公、民營企業或機構及其董事(理事)、監察人(監事)、經理人、受僱人、具有實質控制能力者或其他利害關係人。
第四條 利益態樣
本作業程序及行為指南所稱利益,係指任何形式或名義之金錢、餽贈、禮物、佣金、職位、服務、優待、回扣、疏通費、款待、應酬及其他有價值之事物。
第五條 專責單位及職掌
本公司設置總管理處並配置充足之資源及適任之人員,辦理本作業程序及行為指南之修訂、執行、解釋、諮詢服務暨通報內容登錄建檔等相關作業及監督執行,主要職掌下列事項,並應定期(至少一年一次)向董事會報告:
一、協助將誠信與道德價值融入公司經營策略,並配合法令制度訂定確保誠信經營之相關防弊措施。
二、定期分析及評估營業範圍內不誠信行為風險,並據以訂定防範不誠信行為方案,及於各方案內訂定工作業務相關標準作業程序及行為指南。
三、規劃內部組織、編制與職掌,對營業範圍內較高不誠信行為風險之營業活動,安置相互監督制衡機制。
四、誠信政策宣導訓練之推動及協調。
五、規劃檢舉制度,確保執行之有效性。
六、協助董事會及管理階層查核及評估落實誠信經營所建立之防範措施是否有效運作,並定期就相關業務流程進行評估遵循情形,作成報告。
七、製作及妥善保存誠信經營政策及其遵循聲明、落實承諾暨執行情形等相關文件化資訊。
第六條 禁止提供或收受不正當利益
本公司人員直接或間接提供、收受、承諾或要求第四條所規定之利益時,除有下列各款情形外,應符合「上市上櫃公司誠信經營守則」及本作業程序及行為指南之規定,並依相關程序辦理後,始得為之:
一、基於商務需要,於國內(外)訪問、接待外賓、推動業務及溝通協調時,依當地禮貌、慣例或習俗所為者。
二、基於正常社交禮俗、商業目的或促進關係參加或邀請他人舉辦之正常社交活動。
三、因業務需要而邀請客戶或受邀參加特定之商務活動、工廠參觀等,且已明訂前開活動之費用負擔方式、參加人數、住宿等級及期間等。
四、參與公開舉辦且邀請一般民眾參加之民俗節慶活動。
五、主管之獎勵、救助、慰問或慰勞等。
六、提供或收受親屬或經常往來朋友以外之人金錢、財物、其他利益或他人對本公司人員之多數人為餽贈財物者,合於社會一般規範或正常禮俗者。
七、因訂婚、結婚、生育、喬遷、就職、陞遷、退休、辭職、離職及本人、配偶或直系親屬之傷病、死亡受贈之財物,合於社會一般規範或正常禮俗者。
八、其他符合公司規定者。
第七條 收受不正當利益之處理程序
一、本公司人員遇有他人直接或間接提供或承諾給予第四條所規定之利益時,除有前條各款所訂情形外,應依下列程序辦理:
(一)提供或承諾之人與其無職務上利害關係者,應於收受之日起三日內,陳報其直屬主管,必要時並知會本公司專責單位。
(二)提供或承諾之人與其職務有利害關係者,應予退還或拒絕,並陳報其直屬主管及知會本公司專責單位;無法退還時,應於收受之日起三日內,交本公司專責單位處理。
二、前項所稱與其職務有利害關係,係指具有下列情形之一者:
(一)具有商業往來、指揮監督或費用補(獎)助等關係者。
(二)正在尋求、進行或已訂立承攬、買賣或其他契約關係者。
(三)其他因本公司業務之決定、執行或不執行,將遭受有利或不利影響者。
本公司專責單位應視第一項利益之性質及價值,提出退還、付費收受、歸公、轉贈慈善機構或其他適當建議,陳報總經理核准後執行。
第八條 禁止疏通費及處理程序
一、本公司不得提供或承諾任何疏通費。
二、本公司人員如因受威脅或恐嚇而提供或承諾疏通費者,應紀錄過程陳報直屬主管,並通知本公司專責單位。
三、本公司專責單位接獲前項通知後應立即處理,並檢討相關情事,以降低再次發生之風險。如發現涉有不法情事,並應立即通報司法單位。
第九條 政治獻金之處理程序
一、本公司提供政治獻金,應依下列規定辦理,於陳報董事長核准並知會本公司專責單位,依核決權限呈核後,應提報董事會通過後,始得為之:
(一)應確認係符合政治獻金收受者所在國家之政治獻金相關法規,包括提供政治獻金之上限及形式等。
(二)決策應做成書面紀錄。
(三)政治獻金應依法規及會計相關處理程序予以入帳。
(四)提供政治獻金時,應避免與政府相關單位從事商業往來、申請許可或辦理其他涉及公司利益之事項。
第十條 慈善捐贈或贊助之處理程序
一、本公司提供慈善捐贈或贊助,應依下列事項辦理,於陳報總經理核准並知會本公司專責單位,其單筆金額達新台幣 300 萬元(含)或年度累計金額達新台幣 600 萬元(含)以上,應提報董事會通過後,始得為之:
(一)應符合營運所在地法令之規定。
(二)決策應做成書面紀錄。
(三)慈善捐贈之對象應為慈善機構,不得為變相行賄。
(四)因贊助所能獲得的回饋明確與合理,不得為本公司商業往來之對象或與本公司人員有利益相關之人。
(五)慈善捐贈或贊助後,應確認金錢流向之用途與捐助目的相符。
第十一條 利益迴避
一、本公司董事、經理人及其他出席或列席董事會之利害關係人對董事會會議事項,與其自身或其代表之法人有利害關係者,應於當次董事會說明其利害關係之重要內容,如有害於公司利益之虞時,不得加入討論及表決,且討論及表決時應予迴避,並不得代理其他董事行使其表決權。董事間亦應自律,不得不當相
互支援。
二、董事之配偶、二親等內血親,或與董事具有控制從屬關係之公司,就前項會議之事項有利害關係者,視為董事就該事項有自身利害關係。
三、本公司人員於執行公司業務時,發現與其自身或其所代表之法人有利害衝突之情形,或可能使其自身、配偶、父母、子女或與其有利害關係人獲得不正當利益之情形,應將相關情事同時陳報直屬主管及本公司專責單位,直屬主管應提供適當指導。
四、本公司人員不得將公司資源使用於公司以外之商業活動,且不得因參與公司以外之商業活動而影響其工作表現。
第十二條 保密機制之組織與責任
一、本公司應設置處理專責單位,負責制定與執行公司之營業秘密、商標、專利、著作等智慧財產之管理、保存及保密作業程序,並應定期檢討實施結果,俾確保其作業程序之持續有效。
二、本公司人員應確實遵守前項智慧財產之相關作業規定,不得洩露所知悉之公司營業秘密、商標、專利、著作等智慧財產予他人,且不得探詢或蒐集非職務相關之公司營業秘密、商標、專利、著作等智慧財產。
第十三條 禁止從事不公平競爭行為
本公司從事營業活動,應依公平交易法及相關競爭法規,不得固定價格、操縱投標、限制產量與配額,或以分配顧客、供應商、營運區域或商業種類等方式,分享或分割市場。
第十四條 防範產品或服務損害利害關係人
一、本公司對於所提供之產品與服務所應遵循之相關法規與國際準則,應進行蒐集與瞭解,並彙總應注意之事項予以公告,促使本公司人員於產品與服務之研發、採購、製造、提供或銷售過程,確保產品及服務之資訊透明性及安全性。
二、本公司制定並於公司網站公開對消費者或其他利害關係人權益保護政策,以防止產品或服務直接或間接損害消費者或其他利害關係人之權益、健康與安全。
三、經媒體報導或有事實足認本公司商品、服務有危害消費者或其他利害關係人安全與健康之虞時,本公司原則上應即回收該批產品或停止其服務,並調查事實是否屬實,及提出檢討改善計畫。
四、本公司專責單位應將前項情事、其處理方式及後續檢討改善措施,向董事會報告。
第十五條 禁止內線交易及保密協定
一、本公司人員應遵守證券交易法之規定,不得利用所知悉之未公開資訊從事內線交易,亦不得洩露予他人,以防止他人利用該未公開資訊從事內線交易。
二、參與本公司合併、分割、收購及股份受讓、重要備忘錄、策略聯盟、其他業務合作計畫或重要契約之其他機構或人員,應與本公司簽署保密協定,承諾不洩露其所知悉之本公司商業機密或其他重大資訊予他人,且非經本公司同意不得使用該資訊。
第十六條 遵循及宣示誠信經營政策
一、本公司應要求董事與高階管理階層出具遵循誠信經營政策之聲明,並於僱用條件要求受僱人遵守誠信經營政策。
二、本公司應於內部規章、年報、公司網站或其他文宣上揭露其誠信經營政策,並適時於產品發表會、法人說明會等對外活動上宣示,使其供應商、客戶或其他業務相關機構與人員均能清楚瞭解其誠信經營理念與規範。
第十七條 建立商業關係前之誠信經營評估
一、本公司與他人建立商業關係前,應先行評估代理商、供應商、客戶或其他商業往來對象之合法性、誠信經營政策,以及是否曾涉有不誠信行為之紀錄,以確保其商業經營方式公平、透明且不會要求、提供或收受賄賂。
二、本公司進行前項評估時,可採行適當查核程序,就下列事項檢視其商業往來對象,以瞭解其誠信經營之狀況:
(一)該企業之國別、營運所在地、組織結構、經營政策及付款地點。
(二)該企業是否訂定誠信經營政策及其執行情形。
(三)該企業營運所在地是否屬於貪腐高風險之國家。
(四)該企業所營業務是否屬賄賂高風險之行業。
(五)該企業長期經營狀況及商譽。
(六)諮詢其企業夥伴對該企業之意見。
(七)該企業是否曾涉有賄賂或非法政治獻金等不誠信行為之紀錄。
第十八條 與商業對象說明誠信經營政策
本公司人員於從事商業行為過程中,應向交易對象說明公司之誠信經營政策與相關規定,並明確拒絕直接或間接提供、承諾、要求或收受任何形式或名義之不正當利益。
第十九條 避免與不誠信經營者交易
本公司人員應避免與涉有不誠信行為之代理商、供應商、客戶或其他商業往來對象從事商業交易,經發現業務往來或合作對象有不誠信行為者,應立即停止與其商業往來,並將其列為拒絕往來對象,以落實公司之誠信經營政策。
第二十條 契約明訂誠信經營
一、本公司與他人簽訂契約時,應充分瞭解對方之誠信經營狀況,並將遵守本公司誠信經營政策納入契約條款,於契約中至少應明訂下列事項:
(一)任何一方知悉有人員違反禁止收受佣金、回扣或其他不正當利益之契約條款時,應立即據實將此等人員之身分、提供、承諾、要求或收受之方式、金額或其他不正當利益告知他方,並提供相關證據且配合他方調查。
(二)任何一方於商業活動如涉有不誠信行為之情事,他方得隨時無條件終止或解除契約。
(三)訂定明確且合理之付款內容,包括付款地點、方式、需符合之相關稅務法規等。
第二十一條 公司人員涉不誠信行為之處理
一、本公司鼓勵內部及外部人員檢舉不誠信行為或不當行為,內部人員如有虛報或惡意指控之情事,應予以紀律處分,情節重大者應予以革職。
二、本公司於公司網站及內部網站建立並公告內部獨立檢舉信箱、專線或委託其他外部獨立機構提供檢舉信箱、專線,供本公司內部及外部人員使用。
檢舉人應至少提供下列資訊:
(一)檢舉人之姓名、身分證號碼,亦得匿名檢舉,及可聯絡到檢舉人之地址、電話、電子信箱。
(二)被檢舉人之姓名或其他足資識別被檢舉人身分特徵之資料。
(三)可供調查之具體事證。
三、本公司處理檢舉情事之相關人員應以書面聲明對於檢舉人身分及檢舉內容予以保密,本公司並承諾保護檢舉人不因檢舉情事而遭不當處置。
本公司專責單位應依下列程序處理檢舉情事:
(一)檢舉情事涉及一般員工者應呈報至部門主管,檢舉情事涉及董事或高階主管,應呈報至獨立董事。
(二)本公司專責單位及前款受呈報之主管或人員應即刻查明相關事實,必要時由法規遵循或其他相關部門提供協助。
(三)如經證實被檢舉人確有違反相關法令或本公司誠信經營政策與規定者,應立即要求被檢舉人停止相關行為,並為適當之處置,且必要時向主管機關報告、移送司法機關偵辦,或透過法律程序請求損害賠償,以維護公司之名譽及權益。
(四)檢舉受理、調查過程、調查結果均應留存書面文件,並保存五年,其保存得以電子方式為之。保存期限未屆滿前,發生與檢舉內容相關之訴訟時,相關資料應續予保存至訴訟終結止。
(五)對於檢舉情事經查證屬實,應責成本公司相關單位檢討相關內部控制制度及作業程序,並提出改善措施,以杜絕相同行為再次發生。
(六)本公司專責單位應將檢舉情事、其處理方式及後續檢討改善措施,向董事會報告。
第二十二條 他人對公司從事不誠信行為之處理
本公司人員遇有他人對公司從事不誠信行為,其行為如涉有不法情事,公司應將相關事實通知司法、檢察機關;如涉有公務機關或公務人員者,並應通知政府廉政機關。
第二十三條 內部宣導、建立獎懲、申訴制度及紀律處分
一、本公司專責單位應定期舉辦內部宣導,安排董事長、總經理或高階管理階層向董事、受僱人及受任人傳達誠信之重要性。
二、本公司應將誠信經營納入員工績效考核與人力資源政策中,設立明確有效之獎懲及申訴制度。
三、本公司對於本公司人員違反誠信行為情節重大者,應依相關法令或依公司人事辦法予以解任或解雇。
四、本公司應於內部網站揭露違反誠信行為之人員職稱、姓名、違反日期、違反內容及處理情形等資訊。
第二十四條 施行
一、本作業程序及行為指南經董事會通過實施,並提股東會報告;修正時亦同。
二、本作業程序及行為指南提報董事會討論時,應充分考量各獨立董事之意見,並將其反對或保留之意見,於董事會議事錄載明;
如獨立董事不能親自出席董事會表達反對或保留意見者,除有正當理由外,應事先出具書面意見,並載明於董事會議事錄。
三、本程序訂立於中華民國112年04月10日。
設置
本公司設置總管理處並配置充足之資源及適任之人員,辦理「誠信經營作業程序及行為指南」之修訂、執行、解釋、諮詢服務暨通報內容登錄建檔等相關作業及監督執行,並定期至少每年一次向董事會報告。「誠信經營守則、「誠信經營作業程序及行為指南」之訂定、修正或廢止皆應經董事會同意。
本公司董事會係盡善良管理人之注意義務,監督公司防止不誠信行為,以確保誠信經營政策之落實。
推動
本公司評估並持續關注交易往來對象之誠信記錄,並由法務單位將誠信行為條款納入與本公司往來重要交易對象所簽訂之契約中,如涉有不誠信行為之情事,得隨時無條件終止或解除契約。
本公司為防止利益衝突,要求董事、經理人及其利害關係人應秉持高度自律,並提供其可透由會議、書面文件、EMAIL或電話方式主動說明其與公司有無潛在之利益衝突,113年董事會討論及決議之議案,董事對於與自身有利害關係之議案,亦自動於董事會上述明利害關係,且於表決時一律進行迴避,並由議事單位將此過程詳載於董事會議事錄。
本公司已建立有效之會計制度及內部控制制度,以確保誠信經營之落實,並由稽核室依據年度稽核計畫之安排查核前項制度之遵循情形,另財會部與稽核室每年與會計師就會計制度及內部控制制度及執行情形進行溝通討論。
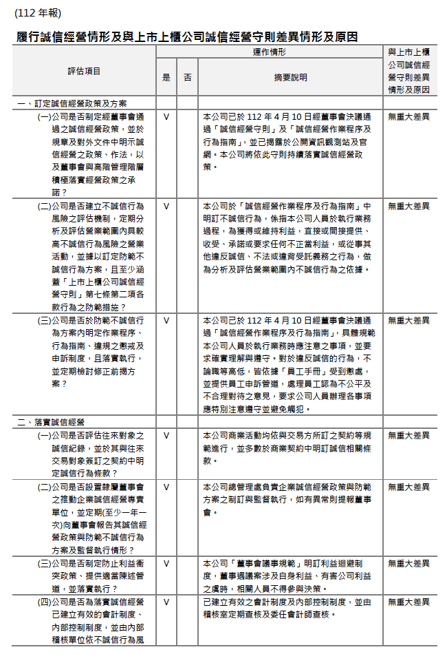
履行誠信經營情形及與上市上櫃公司誠信經營守則差異情形及原因



第一章 總則
第一條 目的
建立本公司良好之內部重大資訊處理及揭露機制,避免資訊不當洩漏,並確保本公司對外界發表資訊之一致性與正確性,特制定本程序,以資遵循。
第二條 本公司辦理內部重大資訊處理、揭露,應依有關法律、命令及臺灣證券交易所或證券櫃檯買賣中心之規定及本程序辦理。
第三條 適用對象
本程序適用對象包含下列人員,本公司應促其遵守本程序相關規定:
一、 本公司之董事、經理人及依公司法第27條第1項規定受指定代表行使職務之自然人,包含前述人員之配偶、未成年子女及利用他人名義持有者。
二、 持有本公司之股份超過百分之十之股東及其配偶、未成年子女及利用他人名義持有者。
三、 基於職業或控制關係獲悉消息之人。
四、 喪失前列三款身分後,未滿6個月者。
五、 從前列四款所列之人獲悉消息之人。
第四條 涵蓋範圍:
一、 本程序所稱之內部重大資訊,係指「證券交易法第一百五十七條之一第五項及第六項重大消息範圍及其公開方式管理辦法」規定事項,其涉及公司之財務、業務或該證券之市場供求、公開收購或公司有重大影響其支付本息能力之消息,其具體內容對本公司股票價格有重大影響,或對正當投資人之投資決策有重要影響之消息。
二、 本公司未來若於上市(櫃)掛牌時,重大資訊尚應包括適用於「臺灣證券交易所股份有限公司對有價證券上市公司重大訊息之查證暨公開處理程序」、「對有價證券上櫃公司重大訊息之查證暨公開處理程序」所定之重大訊息。
三、 第三條適用對象實際知悉本條之內部重大消息時,在該消息明確後,未公開前或公開後十八小時內,不得對本公司之上市或在證券商營業處所買賣之股票或其他具有股權性質之有價證券,自行或以他人名義買入或賣出,違反本規定者,即構成內線交易。
第五條 權責單位
本公司處理內部重大資訊之專責單位為總管理處,其職權如下:
一、 負責擬訂、修訂本程序之草案。
二、 負責受理有關內部重大資訊處理作業程序有關之諮詢、審議及提供建議。
三、 負責受理有關洩漏內部重大資訊之報告,並擬訂處理對策。
四、 負責擬訂與本程序有關之所有文件、檔案及電子紀錄等資料之保存制度。
五、 其他與本程序有關之業務。
第二章 內部重大資訊保密作業程序
第六條 保密防火牆作業-人員
一、 本公司之董事、經理人及受雇人應以善良管理人之注意及忠實義務,本誠實信用原則執行業務,並簽署保密協定。
二、 知悉本公司內部重大資訊之董事、經理人及受雇人不得洩漏所知悉之內部重大資訊予他人,且禁止內部人利用市場上未公開資訊買賣有價證券,內容包括(但不限於)董事不得於年度財務報告公告前三十日,和每季財務報告公告前十五日之封閉期間交易其股票。
三、 本公司之董事、經理人及受雇人不得向知悉本公司內部重大資訊之人探詢或收集與個人職務不相關之公司未公開內部重大資訊,對於非因執行業務得知本公司未公開之內部重大資訊亦不得向其他人洩露。
第七條 保密防火牆作業-物
一、 本公司內部重大資訊檔案文件以書面傳遞時,應有適當之保護。以電子郵件或其他電子方式傳送時,須以適當的加密或電子簽章等安全技術處理。
二、 公司內部重大資訊之檔案文件,應備份並保存於安全之處所,除法律或法令另有規定外,應至少保存五年以上。
第八條 保密防火牆作業-運作
一、 採取適當防火牆管控措施並定期測試。
二、 加強公司未公開之內部重大資訊檔案檔之保管、保密措施。
第九條 外部機構或人員保密作業
本公司以外之機構或人員因參與本公司併購、重要備忘錄、策略聯盟、其他業務合作計畫或重要契約之簽訂,應簽署保密協定,並不得洩露所知悉之本公司內部重大資訊予他人。
第三章 內部重大資訊揭露之處理程序
第十條 內部重大資訊揭露之原則
本公司對外揭露內部重大資訊應秉持下列原則:
一、 資訊之揭露應正確、完整且即時。
二、 資訊之揭露應有依據。
三、 資訊應公平揭露。
第十一條 發言人制度之落實
一、 本公司內部重大資訊之揭露,除法律或法令另有規定外,應由本公司發言人或代理發言人處理,並應確認代理順序;必要時,得由本公司負責人直接負責處理。
二、 本公司發言人及代理發言人之發言內容應以本公司授權之範圍為限,且除本公司負責人、發言人及代理發言人外,本公司人員,非經授權不得對外揭露內部重大資訊。
第十二條 內部重大資訊揭露之記錄
公司對外之資訊揭露應留存下列紀錄,除法律或法令另有規定外,應至少保存五年以上:
一、 資訊揭露之人員、日期與時間。
二、 資訊揭露之方式。
三、 揭露之資訊內容。
四、 交付之書面資料內容。
五、 其他相關資訊。
第十三條 對媒體不實報導之回應
媒體報導之內容,如與本公司揭露之內容不符時,本公司應即與公開資訊觀測站澄清及向該媒體要求更正。
第四章 異常情形之處理
第十四條 異常情形之報告
一、 本公司之董事、經理人及受雇人如知悉內部重大資訊有洩漏情事,應盡速向專責單位及內部稽核部門報告。
二、 專責單位於接受前項報告後,應擬定處理對策,必要時並得邀集內部稽核等部門商討處理,並將處理結果做成記錄備查,內部稽核亦應本於職責進行查核。
第十五條 違規處理
有下列情事之一者,本公司應追究相關人員行政責任並採取適當法律措施:
一、 本公司人員擅自對外揭露內部重大資訊或違反本程序或其他法令規定者。
二、 本公司發言人或代理發言人對外發言之內容超過本公司授權範圍或違反本程序或其他法令規定者。
本公司以外之人如有洩漏本公司內部重大資訊之情形,致生損害本公司財產或利益者,本公司應循相關途徑追究其法律責任。
第五章 內部控制作業及內部教育宣導
第十六條 內控機制
本程序納入本公司內部控制制度,內部稽核人員應每年瞭解其遵循情形並作出稽核報告,以落實內部重大資訊處理程序之執行。
第十七條 教育宣導
本公司每年至少一次對董事、經理人及受雇人辦理本程序及相關法令之教育宣導。
對新任董事、經理人及受雇人應適時提供教育宣導。
第六章 附則
第十八條 實施
一、 本程序經董事會通過公佈施行,修正時亦同。
二、 本程序訂立於中華民國111年12月19日。
第一次修訂於中華民國113年10月15日。
一、為建立本公司良好之內部重大資訊處理及揭露機制,避免資訊不當洩漏,本公司每年至少一次對董事、經理人及受僱人辦理防範內線交易相關法令之宣導 。(可參考上方誠信經營之訓練)
二、另於董事及經理人新上任時提供櫃買中心宣導內線交易暨內部人股權相關法令之宣導。
三、另於年度財務報告公告之30日及季度財務報告公告之15日前發信提醒董事勿於封閉期間交易公司股票。
智慧財產管理計劃
為確保本公司智慧財產權之管理及維護,並配合本公司營業或策略考量,爰擬定智慧財產管理計畫如下:
營業秘密保護措施
(1) 門禁安全管理:本公司員工皆配有門禁磁卡或指紋辨識。
(2) 資訊安全管理:本公司所有電腦設備,皆以員工個人帳號密碼進行登入識別,且密碼須定期更換。
(3) 部門專屬空間:本公司為各部門配置其自有的實體及虛擬檔案置放空間,由各部門對之進行獨立地規劃及使用。實體空間,須妥善保管鑰匙;虛擬空間,則會設定讀寫權限。
(4) 保密觀念宣導:採專題模式。確保所有人員對營業秘密有所認識,以有效推動法治意識的建立。
(5) 本公司與員工之勞動契約,訂有人員保密約定,並搭配內部管理辦法據以執行。
(6) 本公司亦制定資通安全管理辦法,針對資訊安全與機密資料訂定並執行相關管理規範。
(7) 本公司於商業往來合作關係中,亦簽訂保密合約或訂定保密約款,據以確保商業往來合作關係中,締約當事人皆遵循保密約定。
(8) 本公司亦制定中、英文保密合約書範本,並依每年營運情形及法令變革,更新合約相關內容。
(9) 本公司每年亦將持續檢討營業秘密保護措施,並持續改善之。
專利/商標管理
(1)本公司基於營業或策略上考量,需取得專利或商標權時,依據內控制度提出申請經核決權限同意後,交予智財權責單位,自行或委申代理人向國內外專利/商標主管機關提出申請、檢索及侵權分析作業,以降低專利侵權之風險。
(2)本公司人員亦定期追蹤國內外專利法規之動態,並持續參與相關講座及教育訓練活動,或透過專業事務所之建議,並持續檢討改善之。
著作權管理
(1)本公司針對可能產出之著作權,明確約定著作財產權之歸屬。亦持續於合約約定,協力或委託廠商負有不侵害他人著作權之義務或確保取得合法之使用授權。
(2)本公司資訊部門定期盤點電腦程式軟體及資料庫之使用,確保取得相關廠商之授權。
(3)本公司每年亦將持續檢討著作權保護措施,並持續檢討改善之。
本公司目前擁有之智慧財產權如下:
商標:截至民國114年6月30日,本公司商標註冊成功:台灣2件;中國3件;越南2件;泰國2件;馬來西亞1件。
專利:截至民國114年6月30日,本公司擁有發明專利:台灣8件 ;中國5件 , 日本3件 , 韓國2件 , 美國5件 , 歐洲5件。
董事及經理人
本公司已制訂「董事及經理人薪資酬勞辦法」,皆依此規定執行,若需調整辦法或異動、發放予董事或經理人之薪酬時,皆需通過薪資報酬委員會及董事會之決議通過。
經理人個別職責,訂定各項績效指標(例如財務績效、策略性、ESG達成、風險性指標等),由總管理處提供各經理人之評估指標,呈董事長審核後,送至薪資報酬委員會及董事會討論。
公司章程
本公司年度如有獲利,應提撥不低於2%為員工酬勞(其中不低於1%應為基層員工分派酬勞)及不高於5%為董事酬勞。但公司尚有累積虧損時,應先預留彌補虧損數。
前項員工酬勞得以股票或現金為之,其發放對象得包括本公司員工及符合一定條件之從屬公司員工。
前二項應由董事會特別決議行之,並報告股東會。
員工薪酬
本公司遵循勞動基準法及相關法令,每年定期審視工作表現調整員工薪酬,依據個人績效表現給予各項獎金。